首页  数码教 程  美术教学   作 品展示

风车——分别用3dmaxmaya、 lightwave(之一之 二)建模

用3dmax做风车
金鼠

做了这个简单的风车的教程,希望共同切磋!
我用max做的,用spline+surface建模。我觉得做这个东西没有比这种方法更恰当和简便的了!

使用line工具在顶视图中画出一根曲线,只需3个顶 点。

切换到编辑修改面板,进入line物体的线条子集,选 择线条物体,按住shift键向上移动,复制出另一条线段。

切换到该物体顶点子集,编辑移动顶点,如图的样子。

打开屏幕底端锁定按钮,并用右键呼出其设置选项,更改 为顶点方式。

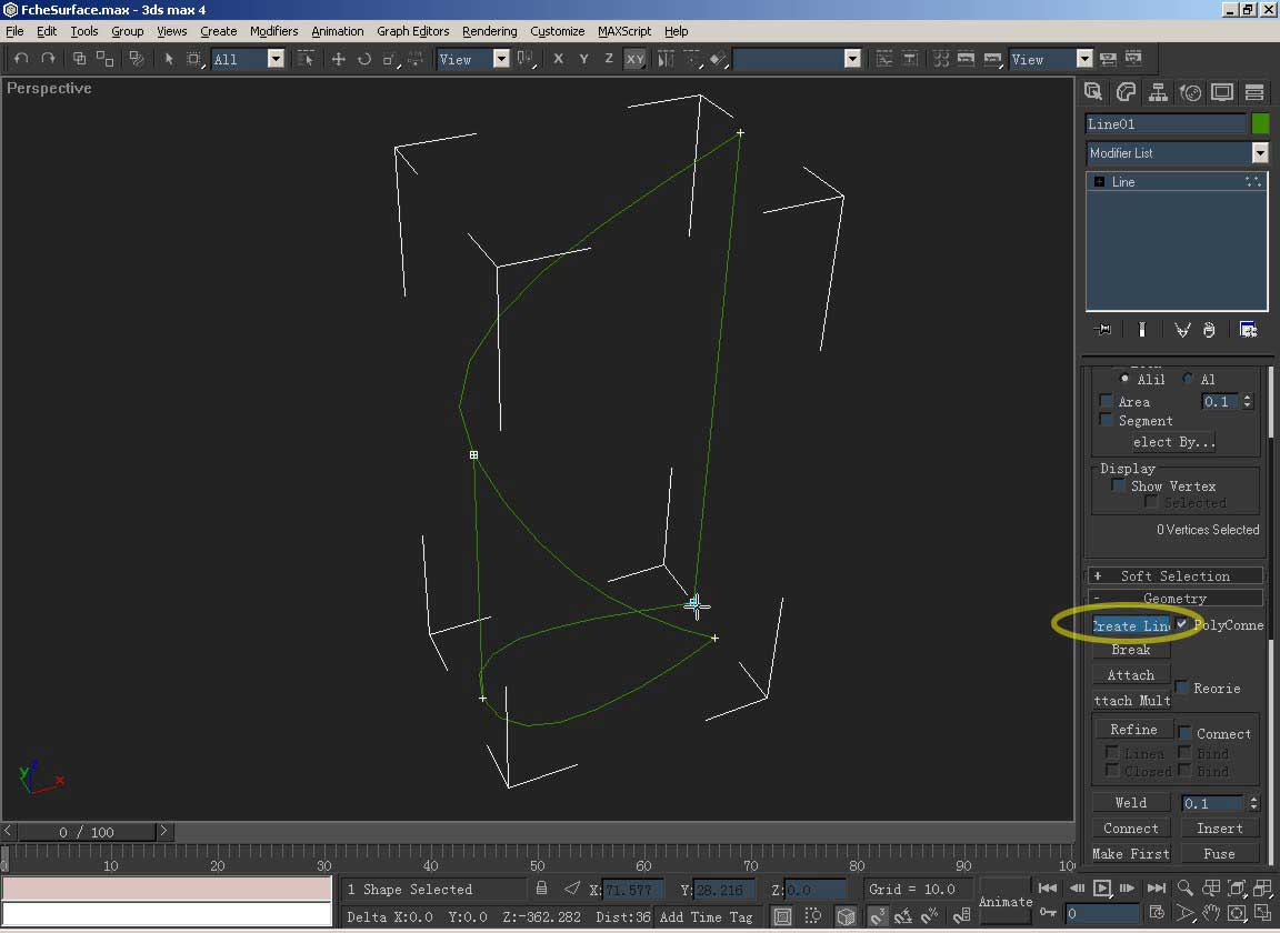
仍然保持在子集中,按下面板上的创建线条按钮,在视图 中点击,如图把顶点连接起来,此时由于启动了顶点吸附,新创建的线段端点会自动吸附到欲连接的顶点上。这样做是为了下一步使用 surface命令正确表现,因为surface的工作原理是,line必须组成四边形或三边形。

关闭物体的子集回到最上层,添加一个surface修 改器,瞧,面已被创建!同时可以设置物体两面都可见,或是干脆指定一个材质赋予物体,在材质编辑器中的物体材质上勾选两面可见。

此时可根据具体情况调整造型,或是添加细节。只需再回 到line状态的子集中,可移动顶点,或是加点、加线,只要记住——线段必须围成四边形或三边形,点与点之间还必须有线段连接。

调整到如图的样子,你该知道风车是什么样子的吧?

进入层级面板,移动物体轴心到它的边角上。

选择旋转工具,按住shift键旋转物体(可先行按下 屏幕下方的锁定角度按钮)90度,弹出一个选项窗口,选择关联方式,这样就复制出了第二片风叶。用同样方法复制物体,直到出现四片风叶。

这样,建模即告完成!

surface建模方式非常适合于表现曲面物 体,line非常易于操控,而最为突出的是,它很节俭,不仅仅表现在用较少的元素做出平滑的曲面,而且很节省资源,决不会影响运行速度。

风车——分别用3dmaxmaya、 lightwave(之一之 二)建模