矿泉水瓶子——3dsmax的etablepoly建模
(金鼠)
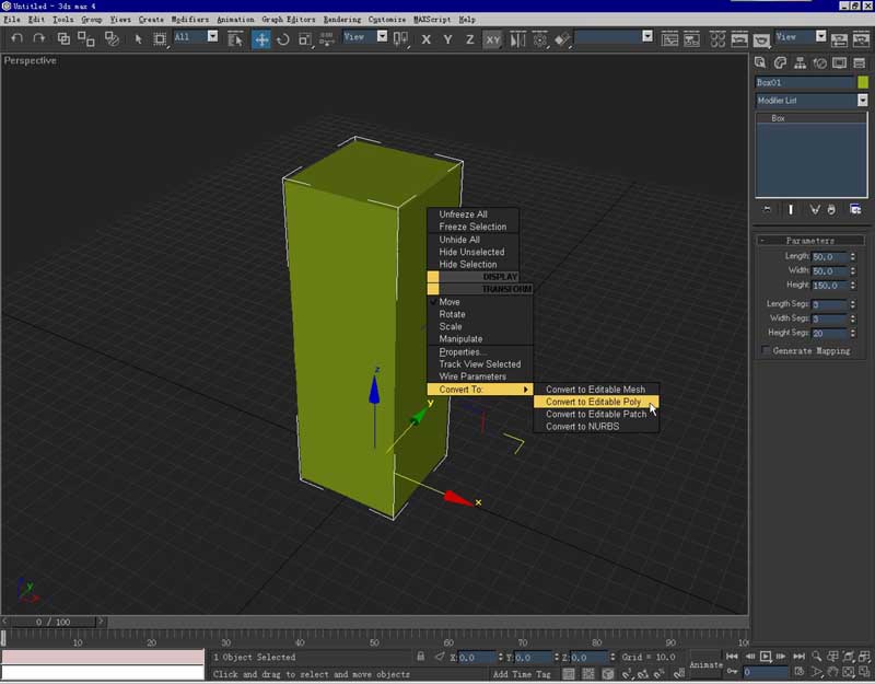
首先,建立一个box,大致设一下段数。

把物体转换为etablepoly,删除顶面。

接下来使用etablepoly物体的子选择集,就足够了!选顶点子集,利用move、scale工具移动和缩放点,调出大 体形状。

这时可以关闭子集,回到上面,勾选面板上的use nurms选项,并在下面的参数项设为1,值越高越光滑,看到光滑后的形态。

然后,再次选择点子集,看看,仍是低密度网格,显示的实体确是光滑的哦!在此状态下继续调整,直到较为准确。面板上还有很多
命令,可以增添细节,其他的子集也各有用途哦,足够胜任一切复杂造型啦!
下面做嘴,新建一个圆柱体,把它转换为etablepoly,删掉顶和底的面。

注意,为了下一步焊接点,要考虑一下圆周的顶点数,要与接口处一致,这样会更顺利的。
选择瓶体部分,不进入子集,按下面板上的合并钮,再点击瓶嘴,合为一个物体。
然后就是手动焊接点,etablepoly的焊接点有两种方式,呵呵!很好用哦!

继续加工,拽拽点,拉拉线,就出来了。
这个模型的问题是显而易见的,首先,它没有厚度,而且,瓶口应该是螺旋纹。但是,通常用于商业用途的,会是盛满水的瓶子,没有厚度并不妨碍折射表现,并且
瓶口会盖上盖子,你甚至连螺纹都不需要做。这个例子并非只是让你学习做一只瓶子,你可把这种技术举一反三、用于任何建模。

max的多边形建模,通常可以用基本几何体+edit mesh+mesh
smooth,或是转换为etablemesh,而etablepoly是max4版本以后新增的,有许多优越特性,比如,在etablepoly中做切分面时不会象
mesh中出现多余的点,并且它本身就带了nurms圆滑,还有,它的各个子集中都有cut命令,得到的结果不一样哦。其他的方法希望大家一起用吧!
个人觉得,多边形建模是效率最高、最方便直观的方法,也足以胜任任何复杂造型,最有利的是,你可以控制模型的密度。